The GPF Method
Your Path to Pain-Free Living
At Pinnacle Integrative Health, we’re not just about treating pain—we’re about eliminating it, restoring vitality, and giving you your life back. Enter The GPF Method, a revolutionary, non-surgical, five-step approach designed to bring balance, function, and long-term relief to your body.
This isn’t just another treatment plan—it’s the culmination of 11 years of clinical innovation and over 10,000 procedures. By combining cutting-edge therapies into a single program, we’ve created an exclusive, comprehensive solution to address tissue damage and degeneration caused by wear and tear, inflammation, or trauma.
The GPF Method
The ONLY non-surgical method to pain relief. Exclusively at Pinnacle Integrative Health
For more on this game-changing method, check out Daniel’s podcast presentation
Trust us, it’s worth a listen
What Makes the GPF Method Unique?
At Pinnacle, we combine advanced therapies, including:

A2M Therapy
Alpha-2-Macroglobulin (A2M) is a naturally occurring protein in your blood that inhibits enzymes responsible for cartilage breakdown. Research indicates that concentrated A2M injections can protect joint cartilage and potentially halt the progression of osteoarthritis.

PRP Therapy
Platelet-Rich Plasma (PRP) utilizes components from your own blood to promote healing. Studies have shown that PRP can aid in tissue regeneration and reduce pain in various musculoskeletal conditions.

Wharton’s Jelly Allograft
Derived from the umbilical cord, Wharton’s Jelly is rich in medicinal signaling cells that provide structural support and promote tissue repair. Its application in regenerative medicine has shown promising results in enhancing joint function.

Ozone Therapy
This therapy uses activated oxygen to stimulate healing and reduce inflammation. Ozone therapy has been found to improve oxygenation and support the body’s natural healing processes.

FlowPresso Therapy
An FDA-cleared medical device that enhances lymphatic circulation, improves recovery, and promotes relaxation at a cellular level. FlowPresso combines compression, heat, and deep pressure therapies to support overall health.
This synergistic approach cushions and supports damaged tissues while signaling natural regeneration for long-term repair. It’s minimally invasive, highly effective, and, dare we say, a pain-relieving masterpiece.
The Five Steps of the GPF Method
Prepare
We begin by identifying the root cause of your pain and reducing inflammation at its source. By improving circulation and creating the right internal environment, we prepare your body for effective healing and long-term results.
Repair
Stabilization
What to Expect on Your Journey
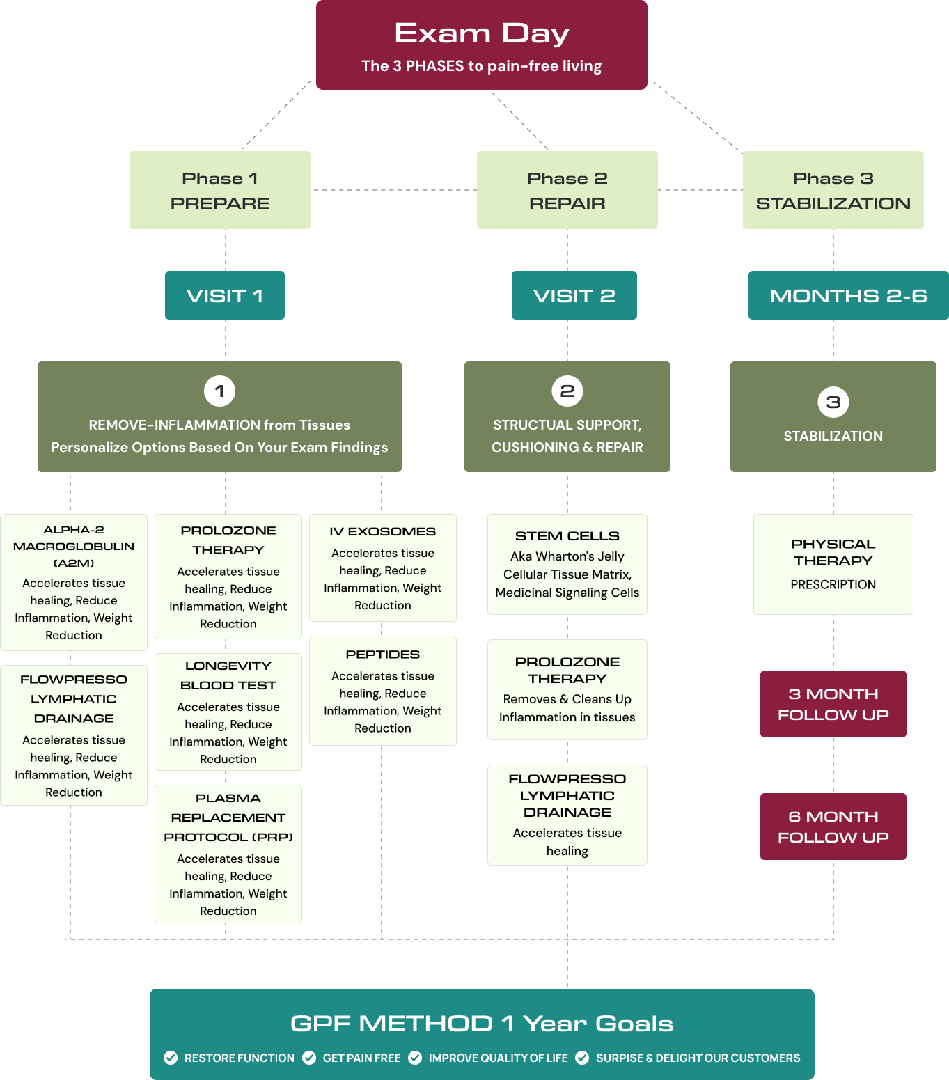
Exam Day
Your GPF journey begins with a thorough, personalized orthopedic exam with ultrasound imaging to determine if you are a candidate and if so, create your tailored treatment program based on The GPF Method.
Visit 1
Prepare the Body
A2M Therapy
A targeted biologic treatment designed to calm inflammatory activity, protect joint structures, and create the ideal foundation for regeneration.
FlowPresso Therapy
Advanced compression and thermal technology that stimulates circulation, enhances lymphatic flow, and prepares tissues for accelerated healing.
Visit 2
Activate Regeneration
Platelet-Rich Plasma (PRP)
A concentrated source of your body’s own growth factors, precisely delivered to stimulate tissue repair and support cellular renewal.
FlowPresso Therapy
Continues to optimize circulation and oxygen delivery to enhance the healing response.
Visit 3
Structural Support & Optimization
Ozone Therapy
Activated oxygen therapy that supports cellular performance and enhances the body’s natural repair mechanisms.
Wharton’s Jelly Allograft
Provides structural reinforcement and powerful medicinal signaling cells to promote deep tissue restoration.
FlowPresso Therapy
Maintains optimal circulation to maximize regenerative outcomes.
2–6
Months
Strengthen & Stabilize
Physical Therapy
Customized rehabilitation designed to improve strength, stability, and functional movement patterns.
3-Month Follow-Up
Progress evaluation to ensure healing is advancing as expected and adjustments are made if needed.
6-Month Follow-Up
Comprehensive reassessment to confirm stability, long-term improvement, and sustained results.
Our 1-Year Goals for You
By the end of your GPF Method journey, we aim to:
Restore your function.
Eliminate your pain.
Enhance your overall quality of life.
Exceed your expectations by surprising and delighting you with transformative results.
GPF METHOD™ vs Other
Regenerative Medicine Clinics
| Feature | GPF METHOD™ (Pinnacle) |
Typical Stem Cell Clinics |
|---|---|---|
| 1. Stem Cell Source | Donated perinatal (Wharton’s Jelly) | Bone Marrow Aspirate or Adipose Tissue |
| 2. Cell Age | Young, high vitality | Aged (from your own declining cells) |
| 3. Procedure Type | Minimally invasive, no anesthesia | Painful aspiration or liposuction |
| 4. Cell Potency | High concentration MSCs | Lower yield from bone marrow/adipose |
| 5. Therapy Stack | A2M + PRP + Ozone + Peptides + Light | Often just PRP or single-cell injection |
| 6. Customization | 100% personalized protocols | One-size-fits-most approach |
Start Your Recovery Journey Today
Why wait to feel amazing? Schedule a consultation and discover how the GPF Method can help you rediscover your spark, vitality, and pain-free life.
Experience the GPF Method and rediscover your spark. Contact us to schedule your consultation and begin your transformation!